spring bean 扩展点记录



// spring 核心代码
// BeanFactoryPostProcessor 接口 ,this.postProcessBeanFactory(beanFactory);
//
public void refresh() throws BeansException, IllegalStateException {
synchronized(this.startupShutdownMonitor) {
this.prepareRefresh();
ConfigurableListableBeanFactory beanFactory = this.obtainFreshBeanFactory();
this.prepareBeanFactory(beanFactory);
try {
this.postProcessBeanFactory(beanFactory);
this.invokeBeanFactoryPostProcessors(beanFactory);
this.registerBeanPostProcessors(beanFactory);
this.initMessageSource();
this.initApplicationEventMulticaster();
this.onRefresh();
this.registerListeners();
this.finishBeanFactoryInitialization(beanFactory);
this.finishRefresh();
} catch (BeansException var9) {
if (this.logger.isWarnEnabled()) {
this.logger.warn("Exception encountered during context initialization - cancelling refresh attempt: " + var9);
}
this.destroyBeans();
this.cancelRefresh(var9);
throw var9;
} finally {
this.resetCommonCaches();
}
}
}
1. BeanFactoryPostProcessor接口
在容器启动阶段,允许我们在容器实例化 Bean 之前对注册到该容器的 BeanDefinition 做出修改,Spring 为我们提供了几个常用的BeanFactoryPostProcessor,他们是PropertyPlaceholderConfigurer 和 PropertyOverrideConfigurer。在AbstractApplicationContext类的refresh()方法中调用
2. BeanDefinitionRegistryPostProcessor
BeanDefinitionRegistryPostProcessor是BeanFactoryPostProcessor的子接口,可以动态注册BeanDefinition到Spring容器,Spring的注解驱动实现就向容器注入了ConfigurationClassPostProcessor类,ConfigurationClassPostProcessor处理Config的相关注解
public class ListenerScannerProcessor implements ApplicationContextAware,BeanDefinitionRegistryPostProcessor {
private ApplicationContext applicationContext;
private Map<String, BeanDefinition> beans = new LinkedHashMap<>();
private Map<String, BeanDefinition> definitionMap = new LinkedHashMap<>();
private Map<String, Integer> orders = new LinkedHashMap<>();
private AnnotationBeanNameGenerator beanNameGenerator = new AnnotationBeanNameGenerator();
private AnnotationScopeMetadataResolver scopeMetadataResolver = new AnnotationScopeMetadataResolver();
private static final String BASE_PACKAGES = "要扫描的包";
@Override
public void postProcessBeanDefinitionRegistry(BeanDefinitionRegistry beanDefinitionRegistry) throws BeansException {
// 通过 ClassPathScanningCandidateComponentProvider 扫描相应的类 得到 BeanDefinition
ListenerScanner listenerScanner = new ListenerScanner(this.applicationContext.getEnvironment());
Set<BeanDefinition> beanDefinitions = listenerScanner.doScan(BASE_PACKAGES);
Iterator<BeanDefinition> iterator = beanDefinitions.iterator();
while (iterator.hasNext()){
BeanDefinition next = iterator.next();
ScopeMetadata scopeMetadata = scopeMetadataResolver.resolveScopeMetadata(next);
String beanName = this.beanNameGenerator.generateBeanName(next, beanDefinitionRegistry);
// 判断是否存在相关的 bean
if(checkCandidate(beanName , next, beanDefinitionRegistry)){
BeanDefinitionHolder definitionHolder = new BeanDefinitionHolder(next, beanName);
ScopedProxyMode scopedProxyMode = scopeMetadata.getScopedProxyMode();
if (!scopedProxyMode.equals(ScopedProxyMode.NO)) {
boolean proxyTargetClass = scopedProxyMode.equals(ScopedProxyMode.TARGET_CLASS);
definitionHolder = ScopedProxyUtils.createScopedProxy(definitionHolder, beanDefinitionRegistry, proxyTargetClass);
}
// 注入到 spring
BeanDefinitionReaderUtils.registerBeanDefinition(definitionHolder, beanDefinitionRegistry);
}
definitionMap.put(beanName, next);
orders.put(beanName, (int)getAttributes(next, "order"));
}
List<String> collect = orders.entrySet().stream().sorted(Comparator.comparingInt(Map.Entry::getValue)).map(Map.Entry::getKey).collect(Collectors.toList());
collect.forEach(x -> beans.put(x, definitionMap.get(x)));
}
public Object getAttributes(BeanDefinition beanDefinition, String key){
ScannedGenericBeanDefinition beanDefinition1 = (ScannedGenericBeanDefinition) beanDefinition;
Map<String, Object> attributes = beanDefinition1.getMetadata().getAnnotationAttributes(Listener.class.getName());
if (attributes == null) {
return null;
} else {
return attributes.get(key);
}
}
public Map<String, BeanDefinition> getBeans() {
return beans;
}
@Override
public void postProcessBeanFactory(ConfigurableListableBeanFactory configurableListableBeanFactory) throws BeansException {
}
@Override
public void setApplicationContext(ApplicationContext applicationContext) throws BeansException {
this.applicationContext = applicationContext;
}
protected boolean checkCandidate(String beanName, BeanDefinition beanDefinition, BeanDefinitionRegistry registry) throws IllegalStateException {
if (!registry.containsBeanDefinition(beanName)) {
return true;
} else {
BeanDefinition existingDef = registry.getBeanDefinition(beanName);
BeanDefinition originatingDef = existingDef.getOriginatingBeanDefinition();
if (originatingDef != null) {
existingDef = originatingDef;
}
if (this.isCompatible(beanDefinition, existingDef)) {
return false;
} else {
throw new RuntimeException("Annotation-specified bean name '" + beanName + "' for bean class [" + beanDefinition.getBeanClassName() + "] conflicts with existing, non-compatible bean definition of same name and class [" + existingDef.getBeanClassName() + "]");
}
}
}
protected boolean isCompatible(BeanDefinition newDefinition, BeanDefinition existingDefinition) {
return !(existingDefinition instanceof ScannedGenericBeanDefinition) || newDefinition.getSource().equals(existingDefinition.getSource()) || newDefinition.equals(existingDefinition);
}
}
3.BeanFactoryPostProcessor
**通过 **AbstractApplicationContext. refresh() -> this.invokeBeanFactoryPostProcessors(beanFactory); 实例化
4.BeanPostProcessor
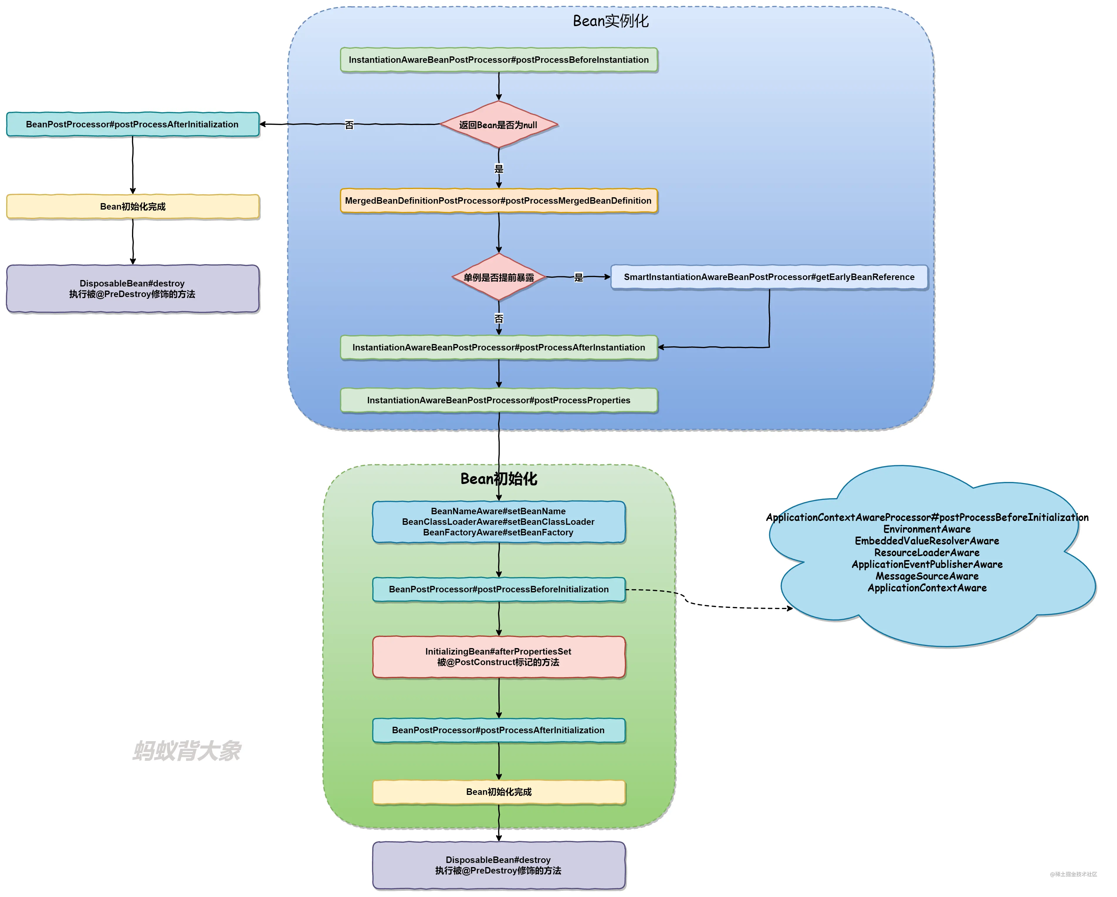
在 Bean 实例化前后,我们可以通过自定义BeanPostProcessor拦截所有的bean(在bean实例化之前和之后拦截),对bean做增强处理(前、后置处理),相当于bean实例化前后插入了方法
InstantiationAwareBeanPostProcessor 继承自BeanPostProcessor,InstantiationAwareBeanPostProcessor 调用时机是bean实例化(Instantiation)阶段,用于替换bean默认创建方式, 主要用于基础框架层面
SmartInstantiationAwareBeanPostProcessor
MergedBeanDefinitionPostProcessor 主要处理合并后的BeanDefinition,其子类AutowiredAnnotationBeanPostProcessor提供了属性自动注入的功能
**AutowiredAnnotationBeanPostProcessor **处理 @Autowired和@Value的属性注入,
InitDestroyAnnotationBeanPostProcessor
**CommonAnnotationBeanPostProcessor **继承了InitDestroyAnnotationBeanPostProcessor,处理 @Resource 以及几个EJB注解,并且通过setInitAnnotationType设置了参与生命周期的注解(@PostConstruct、@PreDestory)(不过具体调用是在父类#…BeforeInit里调用的,上面说过了)
@PostConstruct 、InitializingBean和init-method 的调用区别就在这了,PostConstruct就是在这个InitDestroyAnnotationBeanPostProcessor#BeforeInit** 初始化前置**方法调用的,而像InitializingBean#afterPropertySet则和BPP无关,其是在bean的InitializeBean方法进入即调用的,同时如果调用afterPropertySet出错了,也不会调用init-method了。
AbstractAutowireCapableBeanFactory -》initializeBean()** 在实例化的前后调用 **原理 applyBeanPostProcessorsBeforeInitialization方法和applyBeanPostProcessorsAfterInitialization
5.Aware接口
Aware 接口是 Spring 容器的核心接口,实现了该接口的 bean 会通过事件回调机制完成Spring容器的通知功能;
在AbstractAutowireCapableBeanFactory中的initializeBean方法会调用Aware接口的方法
部分 Aware 接口是通过BeanPostProcessor的实现类ApplicationContextAwareProcessor实现的
6.常用的接口
| Aware接口 | 注入依赖 |
|---|---|
| BeanNameAware | Bean 的名称 |
| BeanFactoryAware | 当前上下文的 BeanFactory |
| ApplicationContextAware | 当前上下文的 ApplicationContext |
| ApplicationEventPublisherAware | 当前上下文的事件发布者 ApplicationEventPublisher |
| BeanClassLoaderAware | 加载 Bean 类的类加载器 |
| InstantiationAwareBeanPostProcessor | |
| DestructionAwareBeanPostProcessor | |
| DisposableBean | |
| InitializingBean |
7.ImportBeanDefinitionRegistrar。实现自己的@EnableXXX
一些组件可以在开启后才进行使用。比如 @EnableAspectJAutoProxy 开启AspectJ支持。原理就是在注解内部Import了一个 ImportBeanDefinitionRegistrar,这个接口也可以帮你注册BeanDefinition到容器中,且优先于上文 BeanDefinitionRegistryPostProcessor 。
FeignClientsRegistrar
RibbonClientConfigurationRegistrar
AspectJAutoProxyRegistrar
重拾纯粹的写作